2023-07-20
耦合电容的容量一般在0.1~100μF之间,以使用云母、聚丙烯、陶瓷等损耗较小的电容耦合效果较好。
耦合电容是电容中的一种,而其作用可以简单地理解为是耦合。其实耦合电容也是人们常说的静电耦合,这是一种因为分布电容的存在而产生的耦合方式。那么对于耦合电容原理来说又是怎样的呢?不妨一起来了解一下吧。电容接在交流电路中,一个脚接的电路的电压逐渐升高,逐渐在所在的极板集聚电荷,待该脚所接的电路的电压下降时,再将电位高时积聚的电荷返回电路。另端也是如此。电容是绝缘的,整个电容并没有电流通过,但是它随着电位升高、降低而积聚和释放电荷的现象,使人误以为是有电流通过。耦合指信号由第一级向第二级传递的过程。电容经常被用在交流信号的耦合中,因为它可以隔断直流,不让直流信号通过,各级之间的直流偏置就互不相干。而电容的“通交流”特性可以让交流信号很好地通过电容流向下一级。

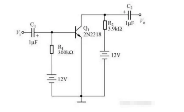
电容的耦合是利用电容的“隔交通直”特性,图中输入频率为1kHz、幅度为20mV的正弦信号;2N2218 是三极管,当电路给三极管的3 个引脚提供合适的直流电压时,可以放大输入的正弦信号。

去掉耦合电容C1或C2会对电路有怎样的影响呢?去掉输入耦合电容C1,输入信号直接加载到了三极管的一个引脚上。输入信号的幅值非常小,因此使得这个引脚的电压被拉低,近似等于0,三极管不能正常工作在放大区,即不能实现交流信号的放大,此时输出信号中只含有直流信号。输出端有一个输出电容C2,根据输出电容的“隔直通交”特性,输出信号中的直流信号被电容C2隔断了,即输出信号为0,可见,去掉输入耦合电容C1后,三极管放大电路无法实现电路的放大功能。

耦合电容要视频率而定。当频率较高时,需用无极性电容,特点是比较稳定,耐压较高,体积相对小,但容量不大;其最大的用途是可以通过交流电,隔断直流电,广泛用于高频交流通路、旁路、谐振等电路。当频率较低时,无极电容因为容量较低,容抗相对增大,就要用有极性的电解电容了,由于其内部加有电解液,可以把容量做得很大,让低频交流电通过,隔断直流电;但由于内部两极中间是有机介质的,所以耐压受限,多用于低频交流通路、滤波、退耦、旁路等电路。
耦合电容的容量一般在0.1~100μF之间,以使用云母、聚丙烯、陶瓷等损耗较小的电容耦合效果较好。电容耦合对许多电路是很理想的方式,可是在一些实用电路中,例如示波器、万用表等有直流放大的电路,就不能采用电容耦合了。
耦合电容器是使得强电和弱电两个系统通过电容器耦合并隔离,提供高频信号通路,阻止工频电流进入弱电系统,保证人身安全。带有电压抽取装置的耦合电容器除以上作用外,还可抽取工频电压供保护及重合闸使用,起到电压互感器的作用。耦合方法有多种,电容接在交流电路中,一个脚接的电路的电压逐渐升高,逐渐在所在的极板集聚电荷,待该脚所接的电路的电压下降时,再将电位高时积聚的电荷返回电路。
其实对于耦合电容原理来说,就是其能把直流隔离,而交流信号以两端升高和降低电位的形式,耦合过来,传给以下的电路元件。作用就是隔断上一级放大电路的电流,从而使得交流信号正常通过。如此一来,上一级所产生的大流量电流就不会对下一级放大电路工作产生影响。
以上这些就是耦合电容原理介绍。其实对于耦合电容的原理来说,其实是很简单的。其在电流中会随着电流的通过而升高或者是降低的方式来释放电荷,从而使误差产生,认为有电流就此通过。而其能够在运行中达到耦合的作用,犹如真正的电流通过。